
3月23日,澳门永利皇宫官网入口生命科学学院许玲教授课题组在微生物领域顶级刊物《mBio》上发表题为Compartmentalization of melanin biosynthetic enzymes contributes to self-defense against intermediate compound scytalone in Botrytis cinerea的研究论文,揭示了灰霉菌黑色素生物合成关键酶的区室化分布作用机制。华东师大为论文的唯一完成单位,生命科学学院博士研究生陈雪、硕士研究生朱传玺和那艳涛为论文的共同第一作者,朱品宽副教授为论文的共同通讯作者。该研究得到了国家十三五重点研发计划项目(2016YFD0400105)和国家自然科学基金(32061133006,31571902,31972121)的资助。(全文链接:https://doi.org/10.1128/mBio.00007-21)
灰霉菌(Botrytis cinerea)是一种典型的坏死营养型植物病原真菌,寄主范围广,给作物采收前后带来严重的经济损失,是世界上重要的植物病原真菌之一。灰霉菌存在无性生殖和有性生殖两种生殖方式,并分化出分生孢子和菌核等适应不同环境的结构体。并且,无论是灰霉菌的分生孢子还是菌核,都由于黑色素的累积而呈现灰色至黑色的特征。
真菌黑色素是一种由酚类或吲哚聚合,并与糖类或蛋白质络合而成的高分子物质,参与真菌的抗逆性和致病性等多种生命活动。已知灰霉菌通过聚酮合酶途径合成DHN(二羟基萘)黑色素,然而关于灰霉菌黑色素的生物合成及其在细胞壁积累的细胞学调控机制仍不清楚。
本研究发现黑色素合成途径的中间物质scytalone过量积累对灰霉菌自身具有一定的毒害作用,能抑制菌核和孢子的萌发。通过亚细胞定位分析发现,scytalone在内含体中合成并以囊泡的方式被运输到细胞表面从而避免中间产物的毒害作用。进一步的研究发现黑色素合成早期相关酶定位在过氧化物酶体,随后在内含体中合成scytalone,其后的相关反应在细胞壁完成。这种黑色素合成关键酶的区室化分布有助于真菌避免黑色素合成过程中间产物的自我毒害作用。研究结果为研究丝状真菌次级代谢产物的合成机制开辟了新的思路,也为人们深入认识不同类别的病原真菌与植物互作中黑色素的功能差异,以及开发药物控制靶点奠定了理论基础。

图1 灰霉菌黑色素合成途径重要酶缺失导致中间产物scytalone积累造成发育缺陷

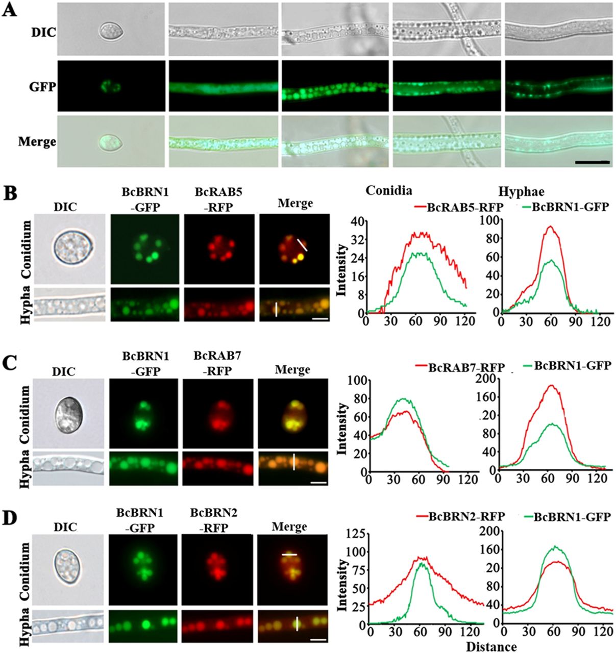
图2 负责合成scytalone的BcBRN1/2酶定位在内含体中,并进一步转运到细胞表面


图3 灰霉菌黑色素合成途径的关键酶BcSCD1定位于细胞壁;BcBRN2的定位则呈现动态变化,既能定位于胞内囊泡,也能于细胞膜融合,与BcSCD1共定位于细胞壁(该图为原文图组合版)

图4 灰霉菌黑色素合成酶的区室化分布及其对自毒性中间产物的防御作用模式
许玲教授团队长期致力于理论研究与社会实际需求以及国家重大发展战略紧密结合,主要聚焦于果实病害的发生机理、果蔬采后防腐保鲜技术、病原快速检测和预警这三个方向的基础应用研究。在国家自然科学基金、“十二五”科技攻关和“863”、“十三五”重点研发项目、上海市科技兴农等项目的支持下,该团队重点研究了环境光信号和植物激素乙烯在调控病原真菌生长发育和致病力的分子机理,取得了创新性成果,相关研究成果发表于Molecular Plant-Microbe Interactions, Food Chemistry、mBio等植物病理学、食品科学、微生物学国际顶级专业期刊及知名综合性期刊上。

许玲团队成员前排右数:陈雪博士生(第一作者)、许玲教授、豊田秀吉教授(日)、朱品宽副教授,后排右数4位朱传玺硕士生(并列第一作者)
该团队多年来还积极加强国际合作,2020年团队获得国家基金委国际合作项目资助,与挪威科学院大学在食品安全领域展开“从设施栽培到采后基于光生物学防控果实病原真菌危害因子的研究”合作。许玲教授注重对青年教师全方位地培养,团队青年教师朱品宽副教授受中组部选派赴新疆兼任新疆大学生命科学学院副院长,团队正在积极探索与新疆地区的科研院所开展东西部合作,拟为边疆建设贡献力量。
图文、来源|生命科学学院 编辑|钱文文 编审|吕安琪