
过去的一年,华东师大文科学人克服前所未有的困难,在温暖奋进中勇毅前行。学校文科科研以习近平新时代中国特色社会主义思想为指导,心怀“国之大者”,回应中国之问、世界之问、人民之问、时代之问,聚焦学科体系、学术体系和话语体系建设,对标国家重大战略需求,传承创新优秀传统文化,全面推进中国特色、师大特点的哲学社会科学高质量发展。

全面深入学习贯彻党的二十大精神,多层次、全方位推进系统化学理化研究阐释,切实将党的二十大精神落实到推进学校文科科研高质量发展上。
学校重点基地和智库平台的领军专家和青年骨干第一时间对大会报告进行专题解读,内容涉及马克思主义中国化时代化新境界、中国式现代化、高水平科技自立自强、教育强国战略等多个方面。2022年11月18日,学校举办“共同富裕背景中的教育强国建设”国家教育宏观政策论坛年会,回答新时代教育强国建设的“时代之问”。

国家教育宏观政策论坛年会
学校主办的《澳门永利皇宫官网入口学报·哲社版》《文艺理论研究》《基础教育》《思想政治课研究》《俄罗斯研究》等学术期刊围绕“研究阐释党的二十大精神”“中国式现代化文论观念探索”“促进基础教育高质量发展”等主题,推出学理化研究阐释专栏文章。
大力推进马克思主义经典文献翻译、整理、出版,“郭大力文集整理、出版与研究”项目获得国家社科基金重大项目立项资助。围绕党的二十大精神研究阐释,结合我校优势特色领域、文理交叉新兴领域基础,布局青年预研究项目76项,内容涵盖新时代思想政治教育、党史教育、国际传播等。
深入推进大中小学思政课一体化建设,澳门永利皇宫官网入口获批为教育部大中小思政课一体化共同体建设牵头高校。12月17日,学校发布《大中小学思政课一体化建设发展报告(2022)》,这也是国内首个关于大中小学思政课一体化建设发展的年度报告。出版《新时代大中小学思政课一体化建设》丛书。

《大中小学思政课一体化建设发展报告(2022)》发布
聚焦“十四五”卓越学术目标,2022年我校文科科研核心竞争力稳步提升。根据“软科”统计的2022年中国高校社科基金立项情况(含国家社科基金重大项目、重点项目、一般项目和青年项目,全国教育科学规划、全国艺术科学规划类项目),我校以61项并列全国第6。3项成果成功入选2022年国家哲社成果文库,入选总数位列全国第3。

软科统计2022年中国高校国家社科基金立项数前十高校
教育部人文社科项目立项24项,全国高校排名并列第8,上海高校第1。上海社科规划项目、上海市教育科学研究年度项目及专项项目、上海市教育委员会科研创新计划项目、曙光人才计划等4个项目的立项数均排名上海第1。
10项成果获上海市第十三届决策咨询优秀成果奖,获奖总数和一等奖均位列上海第2,为我校历届获奖数最高。

华东师大10项成果获上海市政府表彰!创历年最高
20项成果获上海市第十五届哲学社会科学优秀成果奖,获奖总数和学科学术奖获奖数均位居上海第2。

上海市第十五届哲学社会科学优秀成果奖
根据2022年3月发布的中国人民大学复印报刊资料转载指数排名(2021年度),我校综合指数位列全国高校第4。在高等院校分学科排名中,我校“教育学”综合指数排名位列第1,“哲学、体育学、历史学、中国史”综合指数排名第4,“世界史”综合指数排名位列第5。根据南京大学中国社会科学研究评价中心统计,我校CSSCI(2021)生产力排全国机构第7。

2021年度复印报刊资料转载指数

南京大学中国社会科学研究评价中心统计CSSCI机构生产力
深入学习习近平总书记在中国人民大学考察时重要讲话精神,传承师大文脉,探索服务构建中国自主知识体系的新作为。学校多学科专家和青年学者的笔谈《为加快构建中国特色哲学社会科学作出卓越贡献》刊登在中国社会科学网。

华东师大学者专题笔谈:为加快构建中国特色哲学社会科学作出卓越贡献
基于中国教育改革实践,基础教育改革与发展研究所推出《“生命·实践”教育学研究丛书》(“十四五”国家重点图书出版规划项目、2022年度国家出版基金项目),课程与教学研究所推出《新方案•新课标•新征程〈义务教育课程方案和课程标准(2022年版)〉研读》。

《“生命·实践”教育学研究丛书》由人民教育出版社出版

《新方案•新课标•新征程〈义务教育课程方案和课程标准(2022年版)〉研读》
中国文字研究与应用中心自主研制标准古文字字符集、出版《中国文字学导论》(2022),传承“冷门绝学”,将中国文字文化学术世界话语权落到实处。
上海社科大师文集《施蛰存译文全集》《吴泽全集》《李平心全集》《陈彪如全集》《孟宪承全集》由上海人民出版社“上海社科大师文库”出版计划支持出版。著名教育史学家和教育家孙培青教授《隋唐五代教育与考试研究丛书》出版,丛书系国家出版基金项目、“十四五”时期国家重点图书出版规划项目。《地图上的新时代》获“中央宣传部2022年主题出版重点出版物”选题。

“上海社科大师文库”首批成果出版,华东师大6位大师文集在列
2022年6月27日,第22届国际中国哲学大会举行。首日直播观看数逾20万,30多个国家620余位学者,参与近100场学术讨论,围绕“世界哲学视域中的中国哲学”这一主题酣畅论道。2022年11月6日,两个“全国高校黄大年式教师团队”——“生命·实践”教育学团队和“创获智慧”中国哲学团队展开跨学科对话,以理论和实践的双向互动推进师大特色原创研究。

第22届国际中国哲学大会举行

两个“全国高校黄大年式教师团队”跨学科对话
2022年学校举办“终身教授学术报告会”8场,“知名学者学术讲座”35场,“百场校级系列学术讲座”96场,在校庆学术报告月中组织了22家单位开展了300余场讲座,营造了浓厚的人文社科学术交流氛围。
依托基地平台强化有组织科研,主动服务国家重大战略需求,2022年度我校各类基地平台建设成效突出。6个教育部人文社科重点研究基地在“十三五”建设评估中取得优异成绩。8月,学校举行人文社科重点研究基地建设推进会,围绕优化平台运作模式、推进学科交叉研究、提升基地学术引领力等问题展开深入讨论,谋划基地平台新发展阶段的建设重点。出台《澳门永利皇宫官网入口哲学社会科学实验室培育办法(试行)》《澳门永利皇宫官网入口哲学社会科学研究机构评估实施办法(试行)》,为全方位推进哲学社会科学实验室稳步发展,推动校内研究机构高质量发展提供制度规范。

人文社科重点研究基地和新型智库建设推进会
教育部哲学社会科学实验室(培育)上海智能教育实验室各项工作实现创新式新进展、取得标志性新突破。实验室持续扩大智能教育领域成果的转化和创新示范,多个“小花狮”智能教育应用系统亮相世界人工智能大会教育论坛。

多个“小花狮”智能教育应用系统亮相世界人工智能大会教育论坛

华东师大上海智能教育研究院与微软联合研发成果入选2022环球趋势案例
新增3家省部级研究基地,分别是澳门永利皇宫官网入口上海出版研究院、全球中文发展研究中心和党内法规研究中心。澳门永利皇宫官网入口上海出版研究院入选国家新闻出版署出版智库遴选培育机构。全球中文发展研究中心是教育部语言文字信息管理司和我校共建共管的国家语委研究型基地。

上海市委宣传部与澳门永利皇宫官网入口共建出版学院

全球中文发展研究中心在华东师大揭牌
聚焦台湾研究、人才研究、纪检监察研究、教育人口研究等领域设立跨学科交叉研究平台,探索面向新时代的新文科建设。

澳门永利皇宫官网入口台湾研究院成立
学校新成立智库管理中心,作为人文与社会科学研究院内设机构。制定《澳门永利皇宫官网入口智库成果认定办法(试行)》,鼓励自主知识体系建构与咨政服务能力提升并重,推进学术研究成果向智库成果转化,建立质量与贡献导向的学术研究成果和智库研究成果的分类评价体系。
服务“十四五”时期国家发展战略,智库专家聚焦经济社会发展中的重大理论和实践问题,开展前瞻性和应用性研究。中国现代城市研究中心、基础教育改革与发展研究所、课程与教学研究所、中国现代思想文化研究所等四家机构入选“CTTI2022年度高校智库百强榜”、9个智库案例入选CTTI2022年度智库最佳案例与优秀成果推介名单。

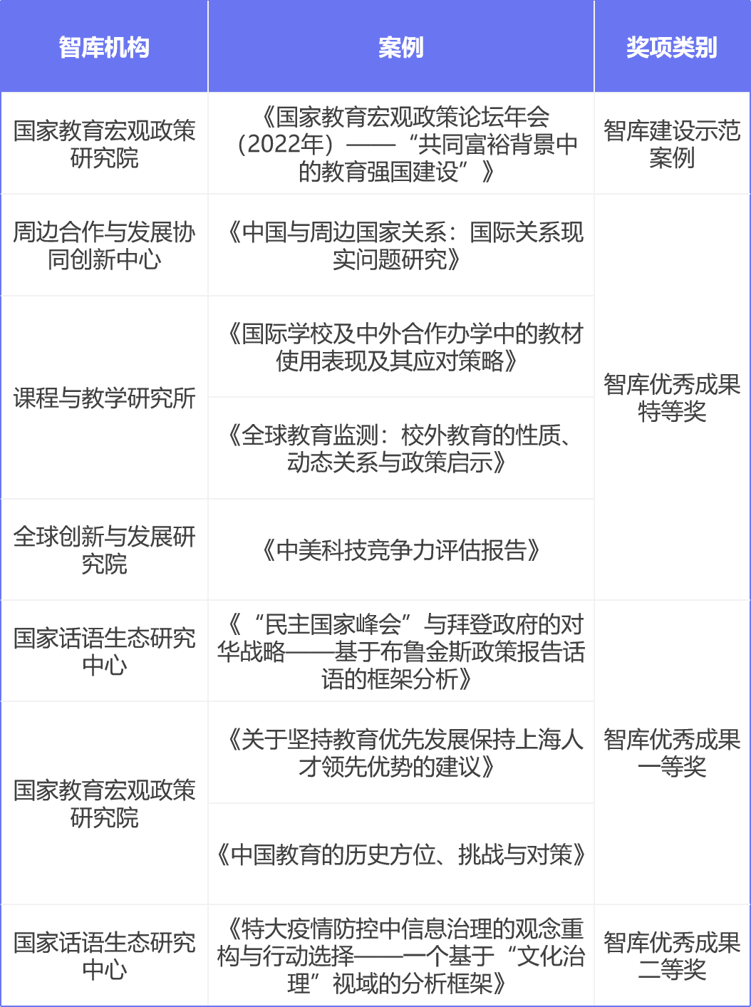
澳门永利皇宫官网入口4家机构入选CTTI2022百强

华东师大CTTI2022年度智库最佳案例和优秀成果
中国现代城市研究中心团队连续8年发布“长江经济带城市协同发展能力指数”,对长江经济带110座城市协同发展能力进行系统评估。“长三角议事厅”公共论坛持续为推动区域高质量发展提供智力支撑,截至2022年12月30日,已发布线上专栏文章203篇,阅读量“300万+”文章频现。全球创新与发展研究院团队在首届世界地理大会上发布《全球科技创新中心发展指数2022》,对全球130个城市的科技创新发展水平进行科学测度。

长江经济带城市协同发展能力指数分布图2022
首届世界地理大会在沪举行 全球科创中心发展指数发布
统筹学校国别与区域研究合力,推进区域与国别研究平台建设,成立南亚研究中心、哈萨克斯坦研究中心,苏联东欧历史研究中心,支撑区域国别学交叉学科发展、提升政策咨询服务能级。12月10日,第十一届东亚斯拉夫欧亚会议在校举办,20多个国家的120多名学者围绕“全球大变局下的欧亚空间:重塑地区秩序的起点”展开深度研讨。
依托多学科优势,发挥我校专家以智抗疫责任担当。发挥社会学、心理学、管理学等多学科专家力量,围绕疫后社会心理建设、弱势群体帮扶等重点任务提出师大对策。心理与认知科学学院开通心理援助热线平台,编制《新冠疫情下家庭心理自助手册》,为上海市民提供心理支持服务和疫情防控心理科普。
持续推进跨学科交叉研究,培育学科新兴增长点,依托“幸福之花”先导基金项目、共享交叉项目产出了一批重要原创性成果。出版《社会与情感能力:理论、政策与实践》,发布《中国青少年社会与情感能力发展水平报告》。课堂智能数据库建设破解技术难题,创新课堂形态的核心算法,引领国内外课堂分析实践。开发出以改善社交能力为核心的孤独症儿童康复训练课程和软件系统,帮助孤独症患者实现就业梦想。

《社会与情感能力:理论、政策与实践》

“幸福之花”守护“来自星星的孩子” 华东师大特殊教育、医疗康复与信息技术融合研究结硕果
打造文理跨学科系列论坛品牌,包括学科交叉融合论坛、青年学者跨学科论坛、青年学者学术下午茶。现已组织系列论坛22场,论坛品牌已经打响,部分论坛被中国社会科学网等媒体转载。
加强对青年学者和青年创新团队的涵育培养,启动第二批青年跨学科创新团队建设项目。
2023年,澳门永利皇宫官网入口文科科研将以习近平新时代中国特色社会主义思想为指导,持续深入学习贯彻党的二十大精神,推动哲学社会科学研究更高质量发展,为构建中国特色哲学社会科学学科体系、学术体系、话语体系,以中国式现代化全面推进中华民族伟大复兴作出更大贡献。
文、来源 | 人文与社会科学研究院 编辑|吴潇岚 于洋 编审|郭文君