聚焦专业,潜心耕耘,在前沿领域不断探索,2024年3月至4月华东师大的重要科研成果,一起来看!
· 大赛获奖:华东师大荣膺2023全球“未来产业之星”大赛多项大奖
2023全球“未来产业之星”大赛获奖名单公布,在这场国内首个面向未来产业的大型国际性赛事中,华东师大物理与电子科学学院杨长研究员、化学与分子工程学院姜雪峰教授、生命科学学院刘明耀教授领衔的项目从全球的500多个项目中脱颖而出,分别荣获“未来产业超能奖”(人才组)、“未来产业风云奖”(人才组)和“未来产业风云奖”(项目组)。其中,杨长研究员的参赛项目是“未来产业超能奖”中唯一获此殊荣的高校项目。
杨长研究员领衔的《光伏关键基础薄膜:透明导电薄膜》项目瞄准传统透明导电薄膜成本高、卡脖子、P型透明导电薄膜产业空白的痛点,自主研发无毒环保的新型透明导电薄膜,为光伏产业提供了更高效、更新型的优化薄膜,开拓了国内外P型透明导电薄膜市场的新天地。
姜雪峰教授团队领衔的《化学合成与化学降解》项目,成功突破了真实废塑料降解过程中的放大、能耗、成本、装置等系统性瓶颈问题,实现了多种公斤级废塑料常温下的低能耗降解及高值回收。这一技术不仅降低了处理过程的能耗和成本,还促进了废弃资源的循环利用,为未来产业领域的塑料升级降解开辟了新的道路。
刘明耀教授创办的上海邦耀生物科技有限公司长期深耕基因编辑治疗领域,其中基因编辑治疗β-地中海贫血症、非病毒PD1定点整合CAR-T,以及UCART等项目已经取得优异临床效果,相关技术处于全球领先地位。此次参赛的《攻克实体瘤——降本增效创新型CART细胞的开发及应用》项目属于邦耀生物搭建的第五大具有自主知识产权的技术平台,展现了公司在创新药物研发与转化方面的强大实力。
新闻链接:
/info/1094/65845.htm
· 精密光谱科学与技术领域
01 超流液相环境中分子超快振动耗散动力学实时追踪
精密光谱科学与技术国家重点实验室吴健教授团队在超流液相环境中分子碰撞耗散超快动力学研究中取得重要进展。利用氘气分子离子(D2+)的超快振动作为探针,实验上首次实现超流氦纳米液滴中分子振动波包弛豫退相干动力学的实时追踪,观测到140fs时间尺度的超快振动耗散过程,揭示带电分子离子与液相环境强烈碰撞相互作用机制,为溶液化学反应的微观动力学研究奠定重要科学基础。研究成果以“Femtosecond collisional dissipation of vibrating D2+ in helium nanodroplets”为题发表在Physical Review Letters。该工作由澳门永利皇宫官网入口吴健教授团队、南京理工大学陆瑞锋教授团队合作完成,澳门永利皇宫官网入口为第一完成单位。澳门永利皇宫官网入口吴健教授、张文斌研究员为论文的共同通讯作者,研究生强俊杰、周莲蓉为论文共同第一作者。

原文链接:
https://doi.org/10.1103/PhysRevLett.132.103201
02 构建四自由度全光量子隐形传态体系
信息传输容量是衡量量子信息体系性能的一个重要指标。精密光谱科学与技术国家重点实验室荆杰泰教授研究团队充分利用量子纠缠源的高容量特性,构建了四自由度超纠缠态,将该超纠缠态与全光量子隐形传态协议相结合,构建了四自由度全光量子隐形传态体系。实验结果表明,不同模式四自由度全光量子隐形传态的保真度总是可以超过相应的经典极限,展示了该体系的高容量优势。该研究成果发表在Physical Review Letters,第一作者为刘胜帅研究员,通讯作者为娄彦博研究员和荆杰泰教授。

原文链接:
https://journals.aps.org/prl/abstract/10.1103/PhysRevLett.132.100801
03 实现高灵敏和高鲁棒性的中红外上转换光谱测量
在中红外光谱中,提升探测灵敏度、降低噪声对测量的影响并避免扫描结构对中红外光谱至关重要。精密光谱科学与技术国家重点实验室武愕教授团队利用基于量子关联的波长-时间映射方案实现了具有单光子探测灵敏度的中红外上转换光谱测量,无需依赖于光谱仪、干涉仪或阵列型探测器,有效降低噪声对测量的影响,为样品非破坏性检测提供新方法。研究成果以“Mid-infrared single-photon upconversion spectroscopy enabled by nonlocal wavelength-to-time mapping”为题发表于Science Advances。

原文链接:
https://www.science.org/doi/10.1126/sciadv.adl3503
04 揭示光诱导无机双分子反应形成C-H键超快动力学
精密光谱科学与技术国家重点实验室吴健教授研究团队在光诱导分子超快反应动力学研究中取得重要进展。实现激光诱导无机双分子反应形成C-H键超快动力学的精密测量与相干调控,揭示最简单的从无机到有机的星际化学反应机制,为分子间相互作用形成新化学键的有效调控提供新方法。研究成果以“Ultrafast photoinduced C-H bond formation from two small inorganic molecules”为题发表于Nature Communications。澳门永利皇宫官网入口为第一单位,吴健教授、张文斌研究员、倪宏程研究员为论文通讯作者,博士研究生姜哲俊为论文第一作者,博士研究生姜哲俊和黄昊分别主导论文的实验和理论研究。

原文链接:
https://www.nature.com/articles/s41467-024-47137-3
05 在拓扑磁体中发现三维范霍夫奇点
精密光谱科学与技术国家重点实验室袁翔教授研究团队利用自主搭建的强磁场红外光谱系统在拓扑磁体EuCd2As2中发现了三维范霍夫奇点。通常,范霍夫奇点被认为仅存在于一维和二维系统中,在三维系统中十分罕见,少数的例子也往往是在准二维的层状三维晶体中。研究团队的这一工作发现了严格的三维外尔半金属系统中也允许存在范霍夫奇点。研究成果以“The discovery of three-dimensional Van Hove singularity”为题发表于Nature Communications,博士研究生吴闻彬和施泽平为论文的共同第一作者,袁翔教授为论文通讯作者。

原文链接:
https://www.nature.com/articles/s41467-024-46626-9
06 实现单次多幅超快复振幅光学成像
相位作为光场的一个重要分量,承载了许多强度成像无法揭示的独特信息,对于理解和分析物体的内部结构和性质至关重要。然而,传统的超快光学成像技术大多无法同时获取强度和相位信息,这严重限制了对超快动态过程的全面理解。精密光谱科学与技术国家重点实验室张诗按教授领衔的联合研究团队巧妙地将压缩感知原理、相干调制成像与时空偏转成像深度融合,提出了一种可以同时实现定量超快强度和相位成像的压缩感知型相干调制超快成像技术。该研究成果发表于Physical Review Letters,共同第一作者为博士研究生金诚挚和之江实验室徐英明博士,通讯作者为齐大龙研究员和张诗按教授。

原文链接:
https://doi.org/10.1103/PhysRevLett.132.173801
07 构建全光量子态远程克隆协议
在量子信息领域,借助量子纠缠态实现的量子态远程克隆协议是重要的量子信息协议之一。精密光谱科学与技术国家重点实验室荆杰泰教授研究团队利用高增益低噪声的光学参量放大器和光学分束器网络在实验上成功实现了全光学的量子态远程克隆协议。实验结果表明,通过全光量子态远程克隆协议,两个在空间上分离的用户同时实现了对初始量子态的克隆,并且克隆保真度超过了相应的经典极限。此外,该协议可实现宽带量子态远程克隆,展示了该体系的高容量优势。该研究成果发表在Physical Review Letters,共同第一作者为娄彦博研究员和博士研究生吕颖慧,通讯作者为刘胜帅研究员和荆杰泰教授。

原文链接:
https://journals.aps.org/prl/abstract/10.1103/PhysRevLett.132.160803
· 人工智能领域
01 提出链路建模和预测的新型拓扑表征框架
计算机科学与技术学院张凯教授团队、药学院/人工智能新药创智中心李洪林教授团队和复旦大学类脑研究同行在TPAMI发表论文,提出了一种变革性的链路表征与建模方法,为链路预测和跨域分析带来巨大优势。该方法将链路形成所需离散拓扑变换为连续分布函数,解决了图神经网络解释性低和拓扑信息损失等问题;同时,在多元化网络跨域分析中建立了链路形成的共性模式,为理解复杂网络组织规律提供了新的视角和方法。

图为跨领域复杂网络链路的多样性图谱,包括桥状连结,放射状连接和社团连接三种共性模式
原文链接:
https://ieeexplore.ieee.org/document/10475559
· 化学科学领域
01 不对称炔丙基胺化及相关串联反应构建手性α-乙炔基叔胺及氮杂环
利用不对称催化高效获得手性化合物,是合成化学的前沿研究领域。化学与分子工程学院周剑和周锋教授团队在远程手性控制不对称催化反应方面取得重要进展。研究团队设计发展了空间受限的新手性传导型配体,实现了高对映选择性和底物普适性的普通炔丙醇衍生物的不对称胺化反应,为合成药物研发中具有重要应用的乙炔基取代手性α-叔胺以及串联合成具有氮杂手性季碳杂环化合物提供了高效的合成策略,研究成果发表在Nature Chemistry。

原文链接:
https://www.nature.com/articles/s41557-024-01479-z
新闻链接:
澳门永利皇宫官网入口官网:/info/1094/65808.htm
科学网:https://paper.sciencenet.cn/htmlpaper/2024/3/20243209513699397821.shtm
02 发展新型两可活性试剂参与多组分反应
化学与分子工程学院洪恺研究员团队与郑州大学李世俊/蓝宇团队合作,报道了钯催化α-碘代偕二硼酸酯与烯烃以及醛/亚胺的三组分反应,揭示了α-碘代偕二硼酸酯的两可活性。该方法条件简单、底物范围广,对各种类型的官能团和杂环都有着良好的兼容性,为快速构建多官能团化的含硼有机化合物提供了新的途径。该研究成果发表在Angewandte Chemie International Edition上。

原文链接:
https://onlinelibrary.wiley.com/doi/10.1002/anie.202401050
03 手性可调轮烷分子用来改变液晶螺旋扭矩
分子、介观和微观尺度之间的手性信息传递是生物学的一个重要的研究方面,这在机械运动角度理解和通过人工体系来模拟仍然具有挑战性。
化学与分子工程学院张亮研究员同澳门永利皇宫官网入口特聘教授David Leigh、格罗宁根大学Nathalie Katsonis合作报道,通过轮烷分子手性表达的动态调节将其转换为软物质系统中螺旋扭矩的变化,从影响大环构象的纳米级手性,到影响液晶相的厘米尺度手性,实现了跨长度尺度传递的手性信息的表达。相关成果发表在Angewandte Chemie International Edition杂志。

原文链接:
https://doi.org/10.1002/ange.202401291
04 揭示分子结的机械化学性能特征
分子结广泛存在于高分子和生物大分子中,并显著影响它们的物化性能。但限于其结构复杂性,分子结的机械性能研究鲜有报道。化学与分子工程学院张敏研究员联合澳门永利皇宫官网入口特聘教授David Leigh和曼彻斯特大学Guillaume De Bo教授报道了分子水平上反手结(overhand knot)的机械断裂机制,证实结结构能显著削弱分子链的机械性能,对高分子聚合物和其他含有分子结结构的体系的研究具有重要指导意义。相关研究成果以澳门永利皇宫官网入口为第一单位发表于Nature Chemistry杂志。

原文链接:
https://www.nature.com/articles/s41557-024-01510-3
05 “绿色分子编辑”:四重重排反应实现多个化学键的精准断裂与重组
化学键的断裂和形成是化学变化中最基本的过程,如何精准控制多个化学键断裂与形成一直是化学领域中的挑战。化学与分子工程学院刘路教授研究团队利用“绿色分子编辑”技术,通过光催化,依次发生4次重排反应,实现了4根化学键的选择性断裂和5根化学键生成,高效合成二烯化合物,该项研究成果对新药物、农药以及材料的开发具有重要意义。相关成果以“Stereoselective Synthesis of Polysubstituted Conjugated Dienes Enabled by Photo-driven Sequential Sigmatropic Rearrangement”为题于4月8日在线发表于Angewandte Chemie International Edition期刊上。

原文链接:
https://onlinelibrary.wiley.com/doi/10.1002/anie.202400805
· 数学科学领域
01 建立算子迹零震荡理论并证明了“Tom-Winter 猜想”成立
算子代数国际前沿研究领域的核心问题之一是“Elliott分类纲领”。在算子代数分类方面,数学科学学院算子代数研究中心的林华新教授以及国际同行近年来对有单位元的顺从C*-代数作出了完全分类,是算子代数领域最引人注目的突破性成果。
最近,林华新教授又引入算子代数的迹零震荡概念(tracial oscillation zero),证明了分类纲领中至关重要的Z-稳定与正元严格比较的等价性问题,从而对相对广泛的无单元C*-代数证明了分类纲领中著名的“Tom-Winter猜想”。有关论文今年3月发表于Advances in Mathematics。

原文链接:
https://www.sciencedirect.com/science/article/pii/S0001870823006059?via%3Dihub
02 证明广义球之间全纯逆紧映射的间隙现象一般地存在
数学科学学院吴瑞聪研究员与其合作者上海交通大学高云副教授最近建立了一个簇新的全纯映射超平面限制定理,用于研究广义球之间的全纯逆紧映射。除了成功确立单位球间隙猜想中的间隙的一般存在性,也同时把间隙现象推广到广义球上。相关研究成果于3月1日以“A hyperplane restriction theorem for holomorphic mappings and its application for the gap conjecture”为题发表在Mathematische Annalen。数学科学学院吴瑞聪研究员为通讯作者。

原文链接:
https://link.springer.com/article/10.1007/s00208-023-02604-y
· 生命科学领域
01 开发程序可控的新型高效蛋白靶向降解技术
澳门永利皇宫官网入口生命科学学院、上海市调控生物学重点实验室、医学合成生物学研究中心叶海峰研究员团队通过筛选获得了一种蛋白降解效率高达80%-90%的E3泛素连接酶Trim21截断变体(ΔTrim21),随后开发了一系列基于ΔTrim21的可控靶向蛋白降解系统,实现化学小分子、光调控细胞和小鼠体内的靶向蛋白降解。
相关成果于3月12日以“A programmable targeted protein degradation platform for versatile applications in mammalian cells and mice”为题,发表在《细胞》(Cell)杂志子刊Molecular Cell。

原文链接:
https://pubmed.ncbi.nlm.nih.gov/38479385/
新闻链接:
https://m.thepaper.cn/newsDetail_forward_26677435
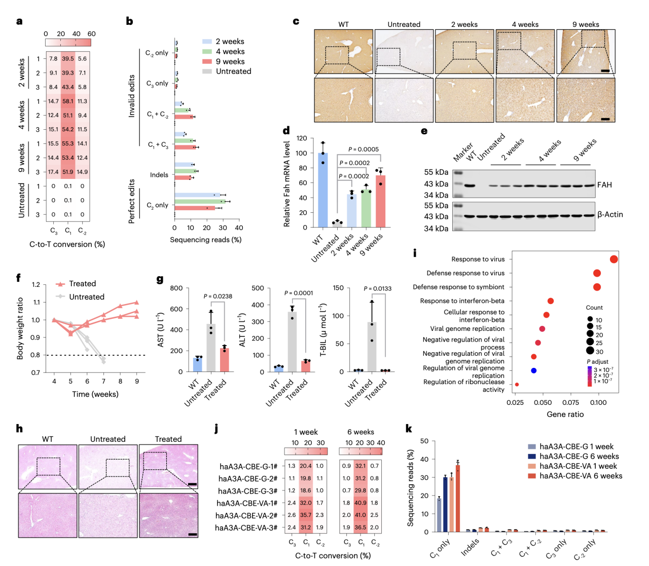
02 开发高精准型胞嘧啶碱基编辑器haA3A-CBE
胞嘧啶碱基编辑器(CBE)因能在不依赖DNA双链断裂下高效进行C-to-T碱基转换而备受关注,但存在精度低和脱靶风险。最新研究中,生命科学学院李大力研究员和王立人副研究员团队与上海交通大学团队合作开发了三种高精准型haA3A-CBE,这些编辑器在保持高活性的同时,具有窄编辑窗口和低脱靶活性,并展示了在甲基化区域和GC序列背景中的显著编辑优势。通过病毒或纳米颗粒递送,团队实现了小鼠体内的精准编辑。此项研究为人类遗传疾病治疗提供了有力工具。
相关成果于3月29日以“Engineering APOBEC3A deaminase for highly accurate and efficient base editing”为题,发表在Nature Chemical Biology杂志。

haA3A-CBE精准高效纠正一型酪氨酸血症小鼠Fah基因突变的起始密码子
原文链接:
https://pubmed.ncbi.nlm.nih.gov/38553609/
新闻链接:
https://mp.weixin.qq.com/s/MSKNPP6L48MPmyX8rRHHaw
03 设计构建OATP1B1人源化大鼠模型用于研究他汀类药物的摄取转运
设计和构建人源化动物模型,尤其是人源化大鼠代谢模型在药理与毒理研究领域具有重要价值。为此,生命科学学院王昕教授团队使用CRISPR基因编辑技术成功构建了OATP1B1人源化大鼠,并评估了OATP1B1对匹伐他汀、瑞舒伐他汀和氟伐他汀的摄取转运功能。该人源化大鼠模型为研究OATP1B1的转运功能及其介导的药物相互作用提供了新模型与新方法。
该项成果已在Acta Pharmaceutica Sinica B上正式发表,并获得期刊推荐。

原文链接:
https://www.sciencedirect.com/science/article/pii/S2211383523005014?via%3Dihub
APSB推荐论文:
设计构建OATP1B1人源化大鼠模型用于研究他汀类药物的摄取转运,链接:https://mp.weixin.qq.com/s/mLQ-0GnhBdClcjNK_Hc54w?poc_token=HA9rt2WjOKS_KrNvEC4EZKLiCQMCT6bomKMST8hu
04 超声控制的细胞“生物炸弹”精准攻击肿瘤
生命科学学院叶海峰研究员团队提出了一种创新的肿瘤治疗手段——利用超声波控制的细胞“生物炸弹”,对肿瘤发起精准攻击。该团队采用声遗传学的策略,即利用超声波控制细胞行为的一种技术,设计构建了一种基于温敏型转录抑制因子TlpA39的超声调控的基因表达系统(SINGER),携带该系统的工程化细菌可以在超声波的刺激下,局部升温到39摄氏度,即可精确地启动特定基因的高效表达。超声控制的工程细菌疗法有望开辟精准医疗的新天地,为患者提供更精准、更安全的治疗选择。在不久的将来,超声控制的细胞“生物炸弹”有望成为抗击肿瘤的有力武器,为广大癌症患者带来新的曙光。该研究成果于4月11日在Cell Reports Medicine 杂志上发表。

该设计图描绘了超声波刺激工程细菌在肿瘤组织内局部产生并释放治疗蛋白抗肿瘤的作用过程
原文链接:
https://www.cell.com/cell-reports-medicine/fulltext/S2666-3791(24)00182-4
新闻链接:
/info/1094/66009.htm
05 发现洞穴苔藓植物光苔具有RNA编辑能力
光苔是以洞穴为主要生境的一类地钱纲植物,在弱光下有发光特征,目前只有一个科一个属,全世界只有12个种,大多是稀有和保护物种。基于复杂叶状体的全面取样,通过对产于广西洞穴的野生材料进行无菌培养和基因组测序以及相关实验分析,生命科学学院朱瑞良教授、赵琼研究员团队发现光苔具有丰富的C-to-U RNA编辑位点,并且证实光苔同时具有大量PPR编辑因子,包括251个DYW型PPR蛋白。研究人员推测光苔显著的RNA编辑能力可能是随着DYW型PPR编辑因子的出现而获得,并提出了二种假说。这些发现有助于深入了解陆地植物RNA编辑的进化模式。随着光苔人工培养体系的建立和后续光苔全基因组序列的发表,光苔有望成为进一步研究陆生植物RNA编辑的一个理想的模式植物。该研究成果于4月在New Phytologist上发表。

原文链接:
https://doi.org/10.1111/nph.19750
新闻链接:
/info/1094/66012.htm
· 生态环境科学领域
01 植物也能“穷则思变”:揭示自然界中植物的生存智慧
生态与环境科学学院、浙江天童国家野外台站沈国春教授研究团队发现,植物也会“穷则思变”。在竞争激烈或复杂环境中,处于劣势的植物(“穷”),会展现出更高的功能性状可塑性(“变”),主动求变来应对困境。这一新发现揭示了植物界的生存策略与智慧,即面对挑战时,它们能够灵活调整自身性状,尤其是细根性状,以提高生存机会。该研究成果已在Nature Communications上发表,为我们更深入地理解植物的生态适应性提供了重要线索。

幼苗实验设计图
原文链接:
https://www.nature.com/articles/s41467-024-47295-4
新闻链接:
https://rmtzx.sciencenet.cn/mixmedia/a/202404/07/WS66124b8ae4b0f632f266d153.html
· 地理科学领域
01 钙华10Be记录:年际尺度太阳活动的新代理
层状钙华10Be记录是重建年际尺度古太阳活动的潜在代理。然而,如何准确滤除钙华10Be记录中的环境干扰信号尚未完全阐明。近期,地理科学学院周立旻教授团队与武藏野美术大学等单位合作,针对野外采集的层状钙华样品,通过识别影响钙华10Be沉积的因素,建立合理的10Be校正模型,论证了利用钙华10Be记录重建年际分辨率古太阳活动的可靠性,并重建了公元1510年至1701年间的古太阳活动历史。成果于2024年3月在线发表在地学期刊Geophysical Research Letters上。

图为研究时段内钙华10Be记录(c)与冰芯10Be记录(a和b)、树轮14C记录(d)以及太阳黑子记录(e)间的趋势变化对比
原文链接:
https://doi.org/10.1029/2023GL107434
新闻链接:
https://mp.weixin.qq.com/s/zQQnbX8wLbPIl-R3DipG2w
· 药学领域
01 新型药物递送
药学院朱书雷副研究员和化学与分子工程学院吕伟研究员、余家会研究员进行合作,优化了一种新型linker-payload平台。传统PABE连接子无法释放pKa值>9.2的羟基载荷。在该连接子中,即使pKa值高达15.17的苯乙醇也能从中快速解离,半衰期不超过15分钟。该系列连接子已成功应用于ADC、PDC系统。相关成果发表于Journal of Controlled Release上(2024, 369, 622-629),博士生姜星为第一作者,朱书雷副研究员和余家会研究员为通讯作者。相关技术已申请国家发明专利,实现成果转化。

相关前药的结构以及释药机制
原文链接:
https://doi.org/10.1016/j.jconrel.2024.04.019
来源|科技处 通联|王群 编辑|蒋萱 方卉 校对|史佳妮 蒋萱 编审|郭文君